Study reveals direct gut-brain communication via vagus nerve

A recent study in an animal model provides direct evidence for the role of the vagus nerve in gut microbiome-brain communication, addressing a critical gap in the field.

The research — led by Kelly G. Jameson, as a Ph.D. student in the Hsiao Lab at UCLA — demonstrates a clear causal relationship between gut microbiota and vagal nerve activity. The work is published in the journal iScience.

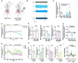
While the vagus nerve has long been thought to facilitate communication between the gut microbiome — the community of microorganisms living in the intestines — and the brain, direct evidence for this process has been limited. Researchers led by Jameson observed that mice raised without any gut bacteria, known as germ-free mice, exhibited significantly lower activity in their vagus nerve compared to mice with a normal gut microbiome. Notably, when these germ-free mice were introduced to gut bacteria from normal mice, their vagal nerve activity increased to normal levels.

Further experiments involved introducing antibiotics into the small intestines of normal mice, which led to a decrease in vagal activity. In germ-free mice, antibiotics had no impact on vagal activity. However, when the antibiotics were washed out and replaced with intestinal fluids from normal mice, the vagal activity was restored. This restoration did not occur with fluids from germ-free mice, highlighting the crucial role of the microbiome.

The study also identified specific substances produced by the gut microbiome, such as short-chain fatty acids and bile acids, that could stimulate vagal activity through particular receptors. These metabolites activated different groups of neurons in the vagus nerve, each with its own unique response pattern. This activation extended to neurons in the brainstem, demonstrating a clear pathway for gut-brain communication.

The research indicates that the gut microbiome regulates certain metabolites that activate the vagus nerve, enabling the transmission of chemosensory signals from the gut to the brain, enhancing the understanding of the gut-brain axis and opening up new possibilities for exploring treatments for neurological and gastrointestinal disorders.

More information: Kelly G. Jameson et al, Select microbial metabolites in the small intestinal lumen regulates vagal activity via receptor-mediated signaling, in iScience (2024). DOI: 10.1016/j.isci.2024.111699.

 

yogaesoteric
February 21, 2025

 

Leave A Reply

Your email address will not be published.

This site uses Akismet to reduce spam. Learn how your comment data is processed.

This website uses cookies to improve your experience. We'll assume you're ok with this, but you can opt-out if you wish. Accept Read More